
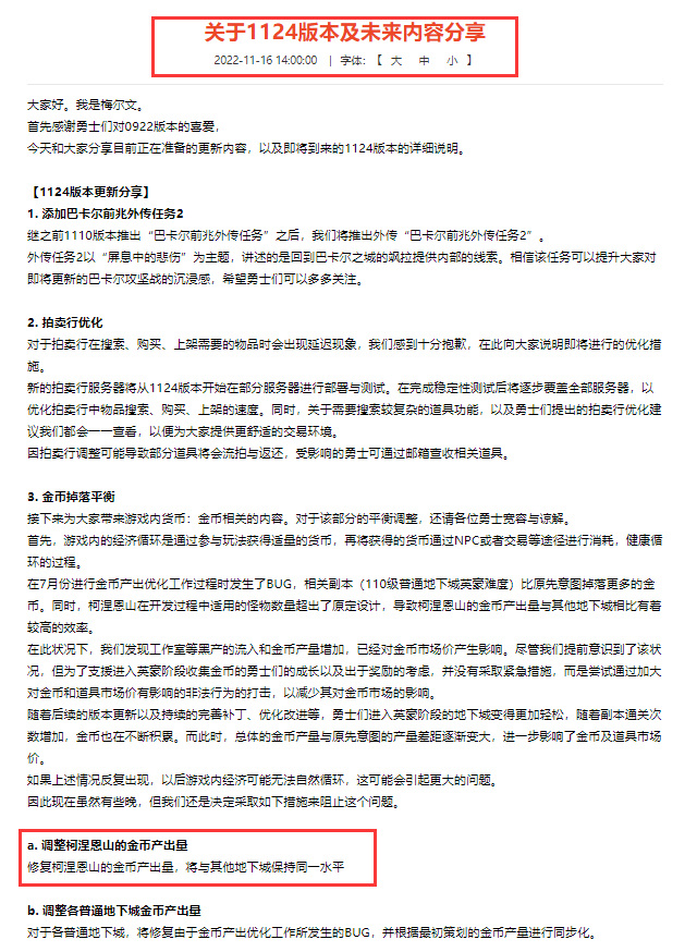
自1124版本更新以来,dnf友情之红宝石碎片可以合成收益出现了明显的下降。不过,在最新的修复中,柯涅恩山的金币产出量已经得到了调整,并与其他地下城保持了相同水平。具体信息可以在2022年11月16日官网的最新公告中查看。
匿名用户 79251 次浏览 | 2023-06-18 提问推荐答案本回答最多玩家推荐

自1124版本更新以来,dnf友情之红宝石碎片可以合成收益出现了明显的下降。不过,在最新的修复中,柯涅恩山的金币产出量已经得到了调整,并与其他地下城保持了相同水平。具体信息可以在2022年11月16日官网的最新公告中查看。
其他答案

大家好,我来和大家谈谈最近流行的游戏地下城和勇士!最近在游戏中,我发现恩山的收入好像太高了。玩家觉得和我一样吗?
我知道恩山可以用来买各种各样的好东西,dnf110白图会掉卡片吗但最近我发现游戏中的价格越来越高!不能玩老板,但必须努力赚钱买设备,这不是让玩家疯狂!
事实上,我个人认为恩山的收入应该适当减少,这不仅可以让每个人都更容易,而且不会让游戏失去挑战性。因为如果玩家没有挑战性,整个游戏体验就会变得无聊!
但我也知道为什么游戏开发者想让恩山的收入如此之高,那就是让玩家在游戏中花更多的钱。这太贪婪了,这也会对玩家的体验产生负面影响。
希望游戏开发者能在保证游戏挑战性的前提下,适当调整恩山的收入。这样大家才能更好的享受游戏的乐趣!


在1124版本更新之后收益降低,更新之后修复柯涅恩山的金币产出量,将与其他地下城保持同一水平,可以见2022年11月16日官网的最新公告。
相关问题
大家好~!我是一个可爱的女性玩家,喜欢玩游戏!最近沉迷于地下城和勇士的DNF史诗模拟器,今天带来了一个激动人心的
游戏:地下城与勇士阅读全文
嗨~亲爱的朋友们!玩家也喜欢玩地下城和勇士吗?作为一个可爱的女性玩家小妹妹,今天我想和玩家谈谈DNF中有趣的术
游戏:地下城与勇士阅读全文
哇~朋友们,欢迎来到我可爱的游戏世界!今天我想和大家分享一下如何快速获得DNF110刷图点的成就。拿起玩家的手
游戏:地下城与勇士阅读全文
热门资讯
精品游戏
热门问答